欢迎您来到广东必达电器有限公司官方网站
加入我们
全国服务热线:
0757-27333768
首页
关于必达
产品中心
新闻中心
工程案例
诚聘精英
ENG
ENG
关于必达
走进必达
企业发展
企业荣誉
高新技术产品证书
获奖证书
质量认证体系
专利证书
绿色认证证书
企业文化
产品中心
移开式开关柜系列
固定柜系列
环网柜系列
高压元件类
低压成套设备
箱式变电站
动力配电箱
预制仓
新闻中心
公司新闻
行业新闻
工程案例
电网案例
工程投运案例
诚聘精英
诚聘精英
联系我们
企业荣誉
返回
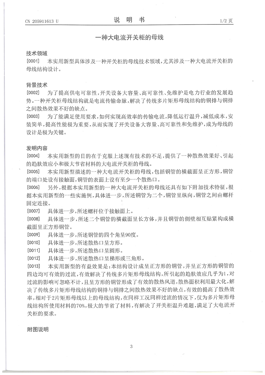
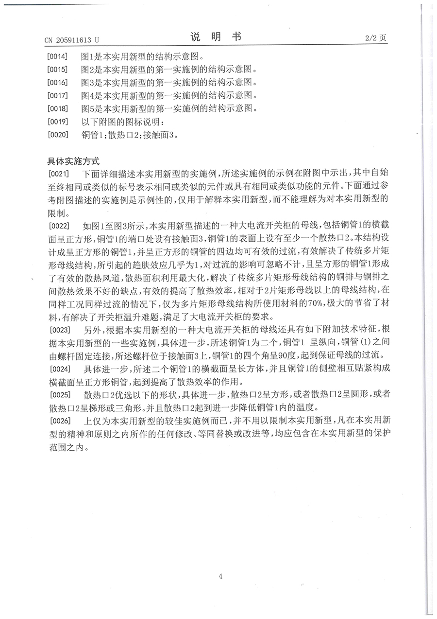
33.一种大电流开关的母线-实用新型专利证书(ZL201620530955.2)2016.06.04
详细介绍
上一篇:
35.一种电压监测系统 发明专利证书(ZL 2016 1 0884563.0)2019.04.19
下一篇:
32.一种带散热功能的触指装置-实用新型专利证书(ZL201620530954.8)2016.06.04